Структура
Сеть и структура.
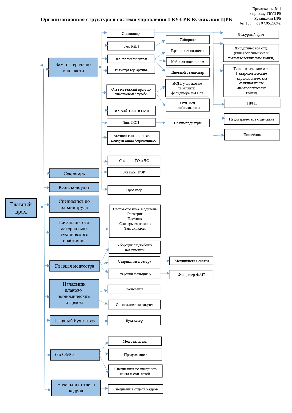
ГБУЗ РБ Буздякская центральная районная больница представлена:
- 
	Поликлиникой общей мощностью 525 посещений в смену 
- 
	Круглосуточным стационаром с коечным фондом –109 коек: 
кардиология – 5,
педиатрия – 8,
общая терапия – 27,
травматология – 8,
общая хирургия – 23,
гинекология – 2,
родовспоможение (акушерство) –0/1,
беременность без патологии (сестринский уход) - 2,
неврология – 10,
паллиативная медицинская помощь – 10,
наркологическия-10.
- 
	Дневным стационаром на 51 койку 
- 
	2 отделениями врача общей практики (с. Буздяк, ул. Социалистическая, 36/1, с. Старотавларово), 
- 
	врачебная амбулатория с.Тюрюш, 
- 
	42 фельдшерско-акушерскими пунктами, 
- 
	9 домовыми хозяйствами. 






